聽新聞
0:00 0:00

快訊/吳家三姊還原墜谷:司機喊「糟了」就出事!杉林溪遊樂區聲明曝光

記者潘靚緯、林昱孜/南投報導

杉林溪遊園巴士發生墜谷意外,釀成1死7傷。(圖/翻攝畫面)
杉林溪遊園巴士發生墜谷意外,釀成1死7傷。(圖/翻攝畫面)

南投杉林溪森林遊樂區今(9)日中午發生一起驚悚的墜谷車禍。一對來自彰化的陳姓夫妻及吳姓姊弟5人,搭乘一輛遊園巴士準備賞櫻,卻失控墜入深約10公尺的山谷,釀成1死7輕重傷慘劇。吳姓姊弟中傷勢最嚴重的54歲老么,已經轉院至彰基醫學中心治療,南投杉林溪森林遊樂區晚間發出4點聲明。

陳姓夫妻與吳姓姊弟5人搭乘遊園巴士,不料竟發生墜谷意外。(圖/翻攝畫面)
陳姓夫妻與吳姓姊弟5人搭乘遊園巴士,不料竟發生墜谷意外。(圖/翻攝畫面)

現在正逢櫻花季,南投杉林溪湧入不少賞櫻遊客,中午時遊園巴士從服務中心開往花卉中心,行經下坡路段時,卻失控墜落山谷。王姓駕駛手部骨折,第一時間自行逃出車外,他透露當時下坡時車輛突然暴衝煞不住,情急之下只好擦撞山壁試圖減緩車速,不料仍撞破護欄墜谷,山壁留下大片撞擊痕跡。

陳姓夫妻與吳姓姊弟5人搭乘遊園巴士,不料竟發生墜谷意外。(圖/翻攝畫面)
陳姓夫妻與吳姓姊弟5人搭乘遊園巴士,不料竟發生墜谷意外。(圖/翻攝畫面)

車上陳姓男子(66歲)疑似在翻覆過程中撞擊車體,導致頭部受到重創,被救出時已失去呼吸心跳,經緊急送往竹山秀傳搶救,仍因傷重宣告不治。同行賴姓妻子臉部也受到重傷,另外吳姓5姊弟,傷勢集中在肋骨、臀部、胸部,被送往醫院救治。

排行老三的吳女表示,姊弟5人開心搭遊園車,突然在轉彎會車時,聽到司機大喊「糟了」,下秒就失控撞上山壁摔落山谷,當下所有人因為沒繫安全帶,東倒西歪。她說,5姊弟感情好,時常相約出遊,沒想到會碰上意外,弟弟傷勢較重,肋骨和腳都斷了,還有氣血胸跟肝臟撕裂,目前轉到彰基,還有另外一個妹妹氣血胸,「大家真的都嚇壞了」。

南投杉林溪森林遊樂區聲明全文

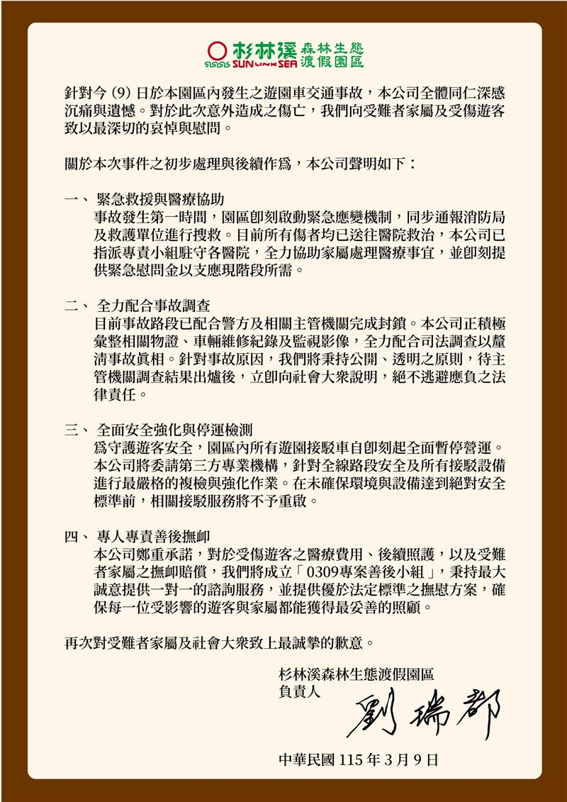
針對今(9)日於本園區內發生之遊園車交通事故,本公司全體同仁深感沉痛與遺憾。對於此次意外造成之傷亡,我們向受難者家屬及受傷遊客致以最深切的哀悼與慰問。

關於本次事件之初步處理與後續作爲,本公司聲明如下:

一、緊急救援與醫療協助
事故發生第一時間,園區即刻啟動緊急應變機制,同步通報消防局及救護單位進行搜救。目前所有傷者均已送往醫院救治,本公司已指派專責小組駐守各醫院,全力協助家屬處理醫療事宜,並即刻提供緊急慰問金以支應現階段所需。

二、全力配合事故調查
目前事故路段已配合警方及相關主管機關完成封鎖。本公司正積極彙整相關物證、車輛維修紀錄及監視影像,全力配合司法調查以釐清事故原相。針對事故原因,我們將秉持公開、透明之原則,待主管機關調查結果出爐後,立即向社會大衆說明,絕不逃避應負之法律責任。

三、全面安全強化與停運檢測
爲守護遊客安全,園區內所有遊園接駁車自即刻起全面暫停營運。本公司將委請第三方專業機構,針對全線路段安全及所有接駁設備進行最嚴格的複檢與強化作業。在未確保環境與設備達到絕對安全標準前,相關接駁服務將不予重啟。

四、專人專責善後撫卹
本公司鄭重承諾,對於受傷遊客之醫療費用、後續照護,以及受難者家屬之撫卹賠償,我們將成立「0309專案善後小組」,秉持最大誠意提供一對一的諮詢服務,並提供優於法定標準之撫慰方案,確保每一位受影響的遊客與家屬都能獲得最妥善的照顧。再次對受難者家屬及社會大衆致上最誠摯的歉意。

南投杉林溪森林遊樂區聲明全文。(圖/翻攝畫面)
南投杉林溪森林遊樂區聲明全文。(圖/翻攝畫面)
#南投

CH54三立新聞台直播
大數據推薦
熱銷商品
頻道推薦
直播✦活動
三立新聞網三立新聞網為了提供更好的閱讀內容,我們使用相關網站技術來改善使用者體驗,也尊重用戶的隱私權,特別提出聲明。
了解最新隱私權聲明